今日澳洲关于用户真实验证的官方声明
10月20日
重要提醒
近期接用户反馈,有诈骗团伙以各类理由吸引真实用户,协助其通过身份验证。特此提醒,请勿向他人提供银行卡信息帮助验证,避免被网诈者利用。
请注意,本网会定期向警方同步涉诈账户资料。
今日澳洲App
2025年10月
10月8日
重要更新:老用户可免验证
为抵御海量虚假电诈账号的冲击,保护本地真实用户的安全,经与网络安全相关机构交流,联合银行验证系统,今日澳洲App日前推出了身份验证功能,获得大部分网友们的积极响应和支持。
平台通过符合国际PCI DSS安全标准的全球知名支付服务商Stripe完成银行卡预授权流程,旨在避嫌和让用户宽心。平台无法接触到您的完整卡号或CVC信息,更不可能留存,所有验证流程均通过第三方机构进行。
截至本周二,完成验证流程的用户已超过2万人,另有数千人已提交验证申请。
与此同时,也仍有少数用户心存犹豫和担心,部分年长用户对技术层面不太熟悉和了解,这也完全能够理解和感同身受。
经讨论,为尽可能给大家提供便捷,平台取消了对注册时间较长的老用户的验证要求。具体如下:
1、若您在今日澳洲App的注册时间超过5年,即在2020年10月之前已注册;
2、账号目前是开通状态,未因违规被封号;
3、请您以该注册手机号拨打公司电话(02 8999 8797),工作人员接听后即可完成验证。
再次感谢大家的支持,盼与新老用户共同肃清电诈带来的安全隐患,打造祥和社区。
今日澳洲
2025年10月8日
近期,有不少用户向我们咨询:“在今日澳洲App发布信息时,为什么会要求进行银行卡验证?这是否真的是官方措施?还是有黑客在平台行骗?”
在此,我们郑重说明:
该验证流程为今日澳洲官方正式推出的安全措施,并非诈骗或第三方行为。
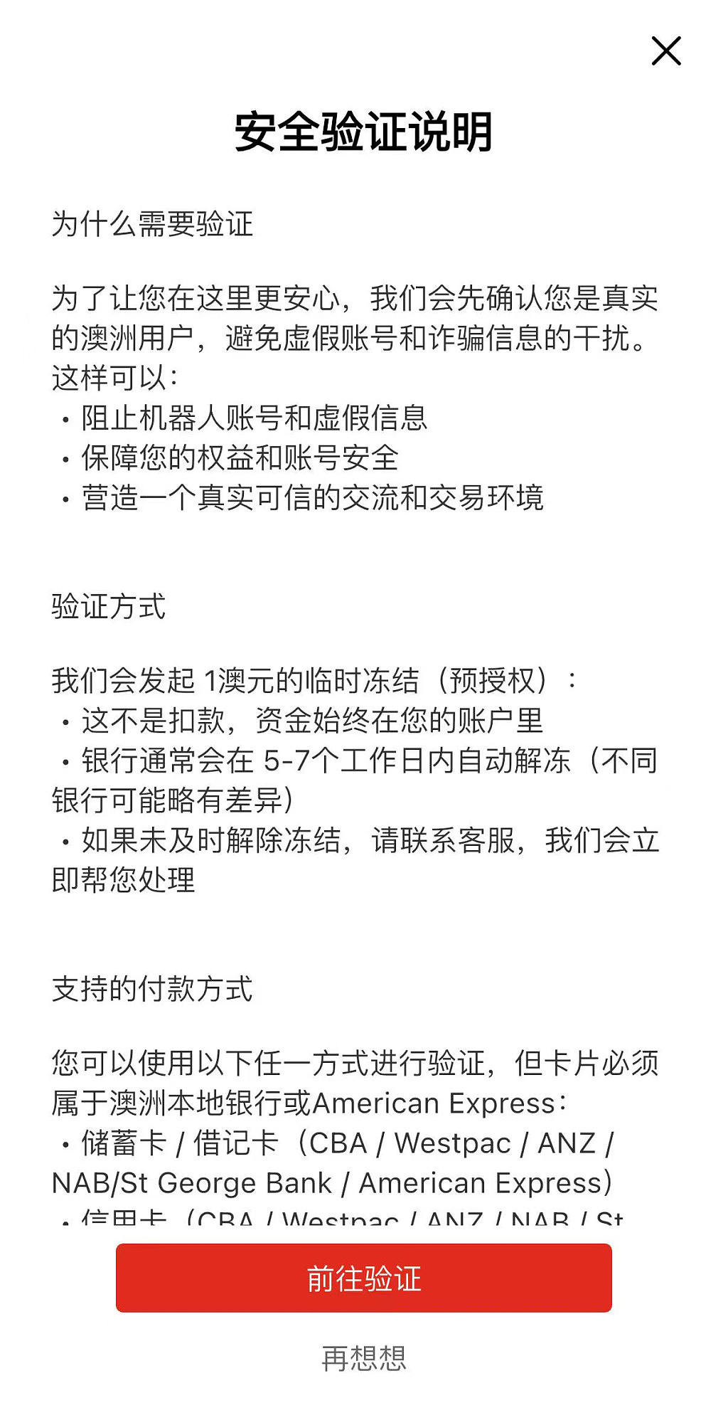
为什么需要银行卡验证?
随着诈骗集团在澳洲日益活跃,我们平台长期面临虚假账号与不实信息的冲击,近年来尤其严重。常规的手机短信验证码已不足以抵御此类团伙,他们可以批量注册手机号、甚至盗用他人号码。
澳洲的主要银行在开户时必须经过严格的KYC(Know Your Customer)身份审查。我们利用银行体系的这一特性进行银行卡验证,可以有效提高虚假账号的造假成本,从源头上大幅降低诈骗风险,这也是大量网络电商和线上零售企业所普遍采取的防御措施。

验证机制说明
• 系统会向用户银行卡发起 1澳元的临时预授权(冻结),用于确认卡片有效性。
• 这笔钱不会被扣款,资金始终在用户账户中。
• 绝大部分解冻会在1个工作日内完成,部分银行可能需要 5-7个工作日。解冻后,冻结金额直接消失,不会出现“扣款与退款”的记录。
• 每张银行卡仅能绑定一个账号,若账号仍被用于诈骗,系统会基于卡片指纹永久封禁。
安全与隐私保障
• 我们通过全球知名支付服务商Stripe完成预授权流程。
• Stripe符合国际PCI DSS安全标准,平台无法接触到您的完整卡号或CVC信息,更不可能留存。
• 平台仅能获取验证所需的安全令牌,该令牌仅用于身份确认,不作其他用途。
• 验证流程不会产生任何实际消费,也不会泄露您的个人金融信息。
支持的银行卡与支付方式
今日澳洲App的银行卡验证功能,目前支持以下类别的银行:
• 澳洲四大银行(CBA、Westpac、ANZ、NAB)的储蓄卡、借记卡、信用卡;
• St. George银行卡;
• 美国运通(Amex 官方发行卡,不含其他银行合作版);
• Apple Pay / Google Pay(需绑定上述银行的卡)。
不支持:预付卡、虚拟卡、以及部分小银行或第三方平台的卡片。

今日澳洲App致用户的承诺
在过去的十多年里,今日澳洲旗下平台,包括今日澳洲App,一直坚持提供免费资讯和新闻,以及尽量确保用户安心使用和获取信息。
今次推出银行卡验证流程,是在今日澳洲投入大量资金和人力,在竭力抵御电信诈骗但仍收效甚微的前提下,不得已才采取的措施,以确保用户享有安全的平台网络环境。
我们希望强调,这是一个真实用户的身份验证措施,不是收费项目。
我们理解部分用户初次看到验证页面时的疑虑,也欢迎大家持续监督和反馈。您的信任,是我们坚持打击诈骗、维护社区真实与安全的动力。
验证功能上线短短不到一周时间内,已有超过8000名用户完成了验证流程。结合AI排查双管齐下,已经成功过滤掉超过99%的疑似电诈发帖,我们也安排了专业团队,用于剩余每日少于5条疑似帖的人工审核。
我们在后台可以清晰地看到,有海量的电诈账号尝试以虚拟银行卡和海外银行卡冲击我们的验证系统,均已被拦截在外。
今日澳洲也正与警方交换意见,被认定为涉及诈骗的发帖账号,后续会被同步给警方,协助警方打击网络诈骗。
再次感谢新老用户的信任。只有在你们的支持下,今日澳洲App才有信心最终清肃电诈账号,还大家一片安全祥和的平台社区网络环境。
今日澳洲团队
2025年10月3日
+61
+86
+886
+852
+853
+64
